Standard Bank
Foreign Loans Excon AI PoC
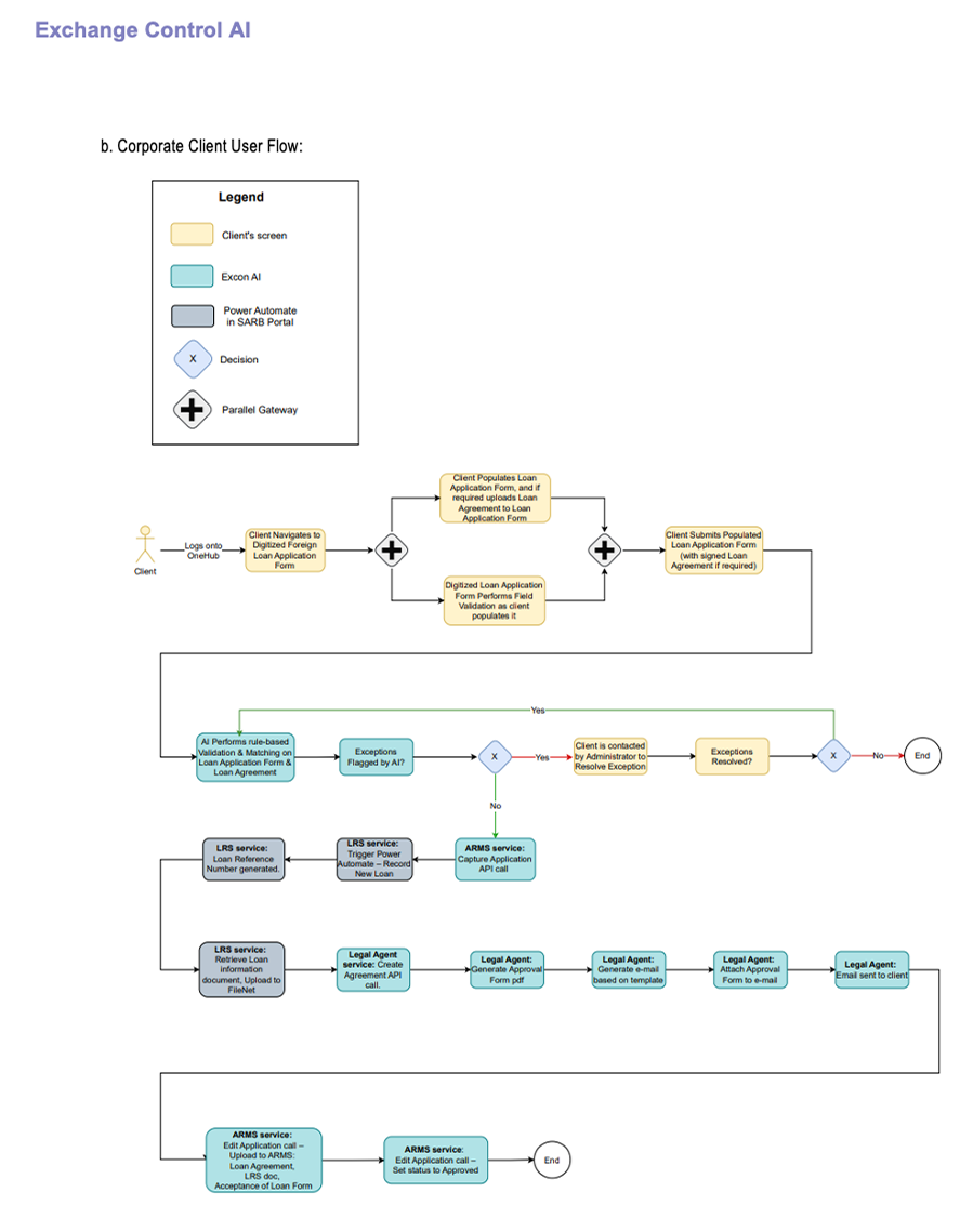
As Design Lead on Standard Bank’s Foreign Loans Exchange Control AI initiative, I directed the end‑to‑end design effort for a proof of concept aimed at digitizing a highly manual, compliance‑heavy regulatory process. The project required deep engagement with business stakeholders, regulatory teams, and operational SMEs to translate complex requirements into an AI‑powered workflow that reduced manual effort, minimized errors, and showcased clear automation value.
The POC served as a strategic decision-making tool—enabling the bank to assess automation potential and prioritize investment in digital transformation across a high‑risk financial domain.

Client
STANDARD BANK
Timeline
1 MONTH
Services
DESIGN LEAD
Website
PVT
Challenge
Result
The project successfully shifted the product perception from confusing and outdated to professional, scalable, and strategically valuable. The POC enabled Standard Bank to assess automation ROI, reduce operational friction, and prioritize investment in AI‑driven regulatory transformation.
Goal
How might we redesign a complex regulatory workflow into an AI‑assisted, intuitive, and error‑resistant experience—while establishing scalable design foundations and delivering rapid value for strategic decision‑making?
Stakeholder engagement
Daisy design system
Complex product
Journey mapping
Prototyping
DesignLeadership,
Figma
UX/UI
Usability
Strategy
Design Ops
Review
Management
IA